这里介绍机器学习中用于分类的Decision Tree决策树算法

基本原理
Decision Tree决策树是一种监督学习的分类算法。该模型是一种基于if-else规则的树形结构,包含内部节点、叶子节点。对于内部节点而言,其表达了对某种属性、特征的测试,测试结果决定了下一步的分支流程;而叶子节点则表示最终的分类结果:对于一个训练完成的决策树模型而言,在预测时,从根节点开始不断经过内部节点的属性测试,最终到达叶子节点时结束。此时,该叶子节点表示的分类结果即为该样本的预测分类类别。下图即是一个训练好的决策树,用于判断西瓜甜不甜。至此不难看出,由于本质上该模型就是一堆if-else规则;所以,决策树模型预测结果容易理解、可解释性强

决策树模型的训练是一个递归过程,构建决策树的总体流程如下:
- 开始:将所有训练样本放到根节点
- 选择最优特征:从当前节点剩余的特征集合中选择一个最优的特征,作为划分节点的依据
- 划分节点:根据选择的特征,将当前节点划分为多个子节点。每个子节点对应于该特征的一个测试结果
- 递归:对每个子节点,重复步骤2~3,直到满足停止条件
常见的停止条件有:
- 如果当前节点下的所有样本都属于同一个类别,则此时显然无需进行再次划分。可直接将当前节点作为该类别的叶子节点
- 当前节点下无剩余特征可用于继续划分,其包含下述两种场景。此时,可将当前节点作为叶子节点。其中,类别结果为当前节点的所有样本中样本数最多的类别
- 当前节点的所有样本下已经没有可以继续划分的剩余特征
- 当前节点下所有样本的剩余特征取值都相同。换言之,此时剩余特征没有区分度
- 当前节点下的样本为空集,显然此时无法继续划分。故将当前节点作为叶子节点,类别结果为父节点的所有样本中样本数最多的类别。此外,也可根据实际业务的偏好,指定为默认的某个类别
决策树的典型缺点是容易过拟合,为此需要引入剪枝。具体地,可分为预剪枝、后剪枝
预剪枝:在树的构建过程中提前停止节点的分裂。防止树过度生长,避免过拟合。常见的策略有:
- 树的最大深度达到指定阈值
- 当前节点的样本数小于指定阈值
- 决策树为CART算法时,当前节点的基尼指数低于指定阈值。因为基尼指数越小,表示其包含的样本不纯度越低、纯度越高。如果节点下所有样本的纯度非常非常高,虽然基尼指数没有达到0,但也没有继续划分的必要,避免过拟合
后剪枝:对已经生成好的决策树进行剪枝。通过某种方法将 某个非叶子节点及对应的子树 直接替换为 叶子节点。这样可实现对决策树泛化能力的提升。常见的后剪枝方法有:
- Reduced Error Pruning 错误率降低剪枝(REP)
- Pessimistic Error Pruning 悲观错误剪枝(PEP)
- Cost Complexity Pruning 代价复杂度剪枝(CCP)
CART算法
对于构建决策树流程中的第2步如何选择最优特征,就需要引入决策树算法。其中,常见的决策树算法有:ID3、C4.5、CART等算法。这里选择CART算法进行介绍。该算法每次选择某个特征进行划分时,会将样本分为两个子集。所以,CART算法生成的决策树实际上是一颗二叉树。其使用Gini Index基尼指数来衡量D样本集的不纯度(纯度指所有样本属于同一类别的程度,不纯度则反之)。该值越小、不纯度越低、纯度越高,说明该样本集中所有样本的类别越具有一致性。具体地:
节点的基尼指数:代表了当前节点中所有样本的不纯度。可通过下述方式计算。其中,D意为该节点下的所有样本;p表示各类别k在样本集D中的比例。从下式也不难看出,该指标可以理解为从数据集中随机抽取两个样本,它们类别不一致的概率
举个例子,如果某个节点下的所有样本类别都是相同的,则该类别的p值是1,其他类别的p值都是0。此时基尼指数为0,不纯度最低,纯度最高
特征划分的基尼指数:用于表示某个特征对样本集的划分效果。值越小,代表按此特征划分后不纯度越低、纯度越高。具体地:首先,根据某个特征A的划分点将当前节点下的样本集D(样本总数记为N)划分到两个子节点当中,则这两个子节点下的样本集分别记为D1、D2(样本总数分别记为N1、N2);然后,分别计算这两个子节点各自的基尼指数;最后,对这两个基尼指数进行加权平均即可
示例
样本集
这里举一个判断消费贷是否审批通过的例子,来说明如何使用CART算法来划分。我们选择的特征有:x1职业类型、x2年收入。训练集样本如下所示
| 编号 | x1 职业类型 | x2 年收入 | 审批结果 |
|---|---|---|---|
| #1 | 全职 | 5 | 通过 |
| #2 | 兼职 | 2 | 拒绝 |
| #3 | 自由职业 | 18 | 通过 |
现在根节点有3个样本。我们使用CART算法来选择最合适的特征来进行划分
离散型特征划分
对于离散型特征而言,由于CART算法生成的是一颗二叉树,故需要穷举所有可能的二元划分方式来寻找最优分割点。故这里对特征x1职业类型的划分方式有3种:
划分方式1:是否为全职?{全职} vs {兼职,自由职业}
划分方式2:是否为兼职?{兼职} vs {全职,自由职业}
划分方式3:是否为自由职业?{自由职业} vs {全职,兼职}
现在我们对上述3种划分方式,依次计算特征划分的基尼指数
划分方式1:是否为全职
左子节点(职业为全职)的样本:#1样本(通过)
左子节点的基尼指数:
右子节点(职业不为全职)的样本:#2样本(拒绝)、#3样本(通过)
右子节点的基尼指数:
该划分方式的加权基尼指数:
划分方式2:是否为兼职
左子节点(职业为兼职)的样本:#2样本(拒绝)
左子节点的基尼指数:
右子节点(职业不为兼职)的样本:#1样本(通过)、#3样本(通过)
右子节点的基尼指数:
该划分方式的加权基尼指数:
划分方式3:是否为自由职业
左子节点(职业为自由职业)的样本:#3样本(通过)
左子节点的基尼指数:
右子节点(职业不为自由职业)的样本:#1样本(通过)、#2样本(拒绝)
右子节点的基尼指数:
该划分方式的加权基尼指数:
连续型特征划分
对于连续型特征而言,CART算法先会对所有取值进行升序排序:{2, 5, 18},然后将各相邻值的中间点作为分割点。故这里对特征x2年收入的划分方式,就有下述2种:
划分方式4:分割点:(2+5)/2 = 3.5,年收入是否小于3.5
划分方式5:分割点:(5+18)/2 = 11.5,年收入是否小于11.5
现在我们对上述2种划分方式,依次计算特征划分的基尼指数
划分方式4:年收入是否小于3.5
左子节点(年收入小于3.5)的样本:#2样本(拒绝)
左子节点的基尼指数:
右子节点(年收入不小于3.5)的样本:#1样本(通过)、#3样本(通过)
右子节点的基尼指数:
该划分方式的加权基尼指数:
划分方式5:年收入是否小于11.5
左子节点(年收入小于11.5)的样本:#1样本(通过)、#2样本(拒绝)
左子节点的基尼指数:
右子节点(年收入不小于11.5)的样本:#3样本(通过)
右子节点的基尼指数:
该划分方式的加权基尼指数:
划分结果
至此可以看出,划分方式2、划分方式4的加权基尼指数都是最小的,均为0。意为按此种方式划分后,左、右子节点的纯度最高。这里我们选择划分方式4(年收入是否小于3.5)来作为根节点的划分条件,不难发现划分后,左、右子节点中的样本类型都属于同一个类别,满足停止条件不再进行划分

实践
下面通过SKlearn提供的Decision Tree决策树分类器来实现一个分类任务,其默认使用CART算法来进行实现。这里选用为经典的鸢尾花Iris数据集。该数据集包含150个样本,选取了鸢尾花的四个特征(sepal length花萼长度、sepal width花萼宽度、petal length花瓣长度、petal width花瓣宽度)用于预测鸢尾花的品种(setosa/versicolor/virginica)
1 | from sklearn import datasets |
输出如下所示
1 | ------------------------ 评估指标 ------------------------ |
混淆矩阵的结果如下

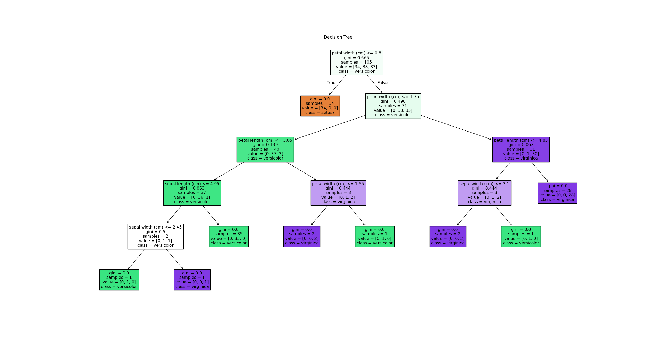
决策树的可视化效果如下所示。这里以根节点为例,解释节点中各信息的含义
- petal width(cm)<=0.8:表示该节点采用的属性测试。其中,满足条件的样本将会被分配到左子节点,不满足条件的样本将会被分配到右子节点
- gini = 0.665:表示该节点的基尼指数,用于衡量该节点的不纯度
- samples=105:表示该节点下的样本数
- value =[34,38,33] :表示该节点下每个类别的样本数量。即:类别索引为0的样本有34个、类别索引为1的样本有38个、类别索引为2的样本有33个
- class= versicolor:表示在该节点下,模型预测的最可能的分类结果。即如果在该节点停止的话,模型将预测的类别

特点
优点
- 直观易懂、可解释性强
- 支持多分类任务
- 支持离散型、连续型特征
缺点
- 容易过拟合
参考文献
- 机器学习 周志华著
- 机器学习公式详解 谢文睿、秦州著
- 图解机器学习和深度学习入门 山口达辉、松田洋之著